数字货币再迎利好!人民银行大修法律,龙头预计净利将大增三成
1、数字货币再迎利好,人民银行大修法律,龙头预计净利将大增三成 近日,人民银行公布《中华人民共和国中国人民银行法(修订草案征求意见稿)》,内容首次强调人民币包括实物形式和数字形式,为数字货币定下了法律依据。同时,数字货币在深圳的公测也标志着其正逐步走向实际应用。

2、近日,中国央行支付结算司原副司长穆长春在第三届中国金融四十人伊春论坛上表示“中国央行数字货币即将推出”,这一消息无疑为数字货币市场带来了重大利好。央行数字货币(DC/EP)的研发步伐正在加快,并被写入了中国人民银行公布的下半年八项重点工作之中。
数字人民币DCEP领跑,世界各国央行数字货币的进展如何?
1、综上所述,世界各国央行数字货币的进展参差不齐,但整体呈现出研究热度上升、发行意愿增强的趋势。未来,随着技术的不断进步和各国政策的逐步完善,央行数字货币有望在全球范围内得到更广泛的应用和推广。

2、目前DCEP(数字人民币)已在全国多地完成试点测试,进入常态化应用阶段。截至2025年7月,主要进展包括: 试点范围扩大 已覆盖全国40个重点城市和海南全岛,支持交通出行、政务缴费、零售消费等300多万家商户。部分城市公务员薪资已通过数字人民币发放。
3、综上所述,央行数字货币DCEP的研发和试点工作正在加速推进,商业银行技术条件已成熟,应用场景正在不断拓展,未来有望在全球范围内树立领先地位。
4、其次,DCEP的推出也是中国金融科技创新的重要体现。在全球范围内,数字货币和区块链技术正在迅速发展,成为金融科技的重要领域。中国作为金融科技大国,通过推出DCEP,将进一步巩固其在金融科技领域的领先地位,为人民币国际化提供有力支撑。最后,DCEP的推出将有助于提升中国经济的国际竞争力。
央行数字货币DCEP大幅领跑,美联储慌了,宣布一个大消息!
1、央行数字货币DCEP领跑,美联储加速布局数字美元 中国央行数字货币DCEP的迅速进展已经引起了全球关注,尤其是作为头号货币的美元发行方——美联储,更是对此表示了高度关注,并宣布正在构建并测试一种数字货币。全球央行数字货币发展趋势 全球央行发行数字货币已经成为一种不可或缺的趋势。
2、其他国家:乌拉圭、突尼斯、塞内加尔、马绍尔群岛等国也先后宣布发行央行数字货币,但大多因未能得到广泛使用而未能持续。主流经济体国家的态度 相对谨慎:与上述小国家相比,主流经济体国家对央行数字货币的态度更为谨慎。虽然大多数中央银行正在积极研究并展开合作,但相关工作主要停留在实验和概念性阶段。
3、数字货币是一种基于密码学原理,独立于传统银行体系运行的电子货币。它具有去中心化、匿名性、安全性高等特点,使得交易更加便捷和安全。近年来,随着区块链技术的不断进步,数字货币得到了广泛应用和快速发展。最新消息 **比特币持续领跑 近期,比特币价格再创历史新高,市值持续增长。
关于中国版的数字货币,这篇文章终于说清楚了。
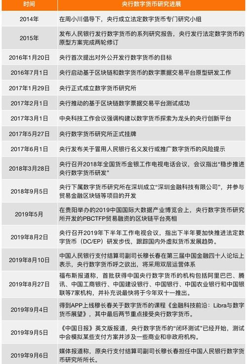
关于中国版的数字货币,这篇文章终于说清楚了中国版数字货币(DC/EP)研发进展顺利 中国央行数字货币(DC/EP)的研发工作正在稳妥推进,已基本完成顶层设计、标准制定、功能研发、联调测试等工作。
中国版数字货币即数字人民币,是人民币的电子版,由中国人民银行发行。其使用及央行回应的相关内容如下:中国版数字货币的定义 中国版数字货币,即数字人民币,是由中国人民银行发行的法定数字货币。
人民币要大升级了,央行数字现金研究所所长穆长春表示,数字人民币的功能和属性与纸币完全相同,只是形式是数字化的,因此数字人民币是没有现金。如果手机上有数字钱包,就连网络都不需要。只要手机有电,当两部手机接触时,一个人数字钱包里的数字现金就可以转移给另一个人。
Pi币骗局升级,中国版π横空出世,谨防被收割 在数字货币领域,Pi(π)币曾以其独特的手机挖矿模式吸引了全球众多用户的关注。然而,随着时间的推移,Pi币的骗局性质逐渐显现,尤其是所谓的“中国版π”更是将这一骗局推向了新的高潮。用户应高度警惕,谨防被收割。
中国发行的数字货币主要包括数字人民币(DC/EP)和各类基于区块链技术的试点数字货币。
总之,数字货币在中国的合法地位得到了明确界定,但仍需警惕相关风险。投资者应充分了解市场动态和政策法规的变化,以便做出明智的投资决策。同时,随着技术的不断进步和创新,数字货币的未来发展前景十分广阔。希望这篇文章能够帮助您更好地了解数字货币在中国的合法性问题。
本文来自作者[qile888]投稿,不代表齐乐号立场,如若转载,请注明出处:https://qile888.cn/kepu/202509-11225.html
评论列表(3条)
我是齐乐号的签约作者“qile888”
本文概览:数字货币再迎利好!人民银行大修法律,龙头预计净利将大增三成 1、数字货币再迎利好,人民银行大修法律,龙头预计净利将大增三成 近日,人民银行公布《中华人民共和国中国人民银行法(修...
文章不错《央行数字货币进展(央行数字货币近况)》内容很有帮助