混合式教学的四种方式
1、翻转课堂:在这种方式下,学生在家观看视频等方式预习课程内容,在课堂上进行讨论和解决问题。这种方式将传统的教学方式进行了翻转,使得课堂时间用于深入学习和互动。同步在线学习:这种教学方式允许学生在特定的时间,在互联网与其他学生一起学习。教师可以在线指导和解答问题,学生也可以与同伴进行交流和协作。

2、四种混合式学习模式包括:线上与线下的结合、以学习目标为导向的混合、学习与实践的结合以及学习与工作的融合。 线上与线下的结合:这一模式是最早的混合式学习概念,旨在结合电子学习与传统课堂教学。
3、混合式教学的四种方式如下:线上与线下的混合。基于学习目标的混合。学与习的混合。学习与工作的混合。学习的意义如下:学习可以让我们得到财富。学习可以让我们赚到更多的钱,因为你有了别人没有的知识。知识是可以变成财富的。不同的职业因为所需要的知识水平不同,得到的钱也会有一定的差别。

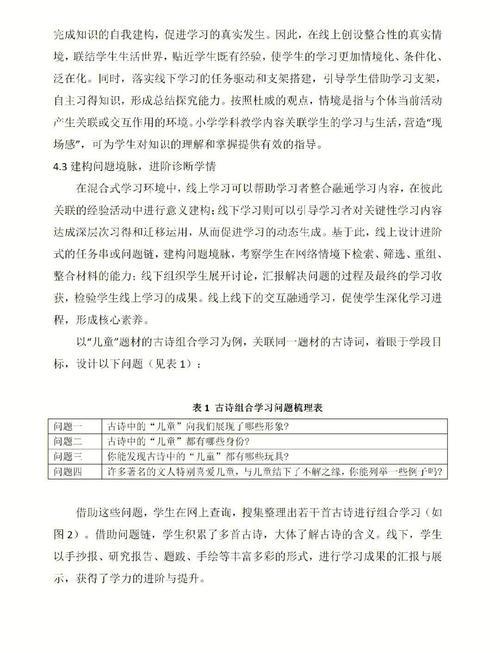
4、第三,混合环境。常规的教学一般都是局限于线上或者是线下某一种,但是混合式的教学方法会将这两者进行混合。线下教学,线上辅导,若是学生有任何的疑问就可以在第一时间寻求老师的帮助。这样,碎片化的时间也可以充分利用起来,提高了写作业的效率,也提高了解决问题的效率。第四,混合学习模式。
5、混合式学习的混合方法主要在于系统性地整合各种学习要素,以实现最有效的学习效果和经济收益。具体来说:平衡在线学习与传统教学:混合式学习不是简单地将传统课堂与在线学习机械拼接,而是要根据实际需求和教育背景,恰当地融合这两种模式。
什么是混合教学模式
混合式教学是在线学习与线下学习的有机融合,它强调以学生为中心,切实注重实效,满足学生个性化需求。这种教学模式有利于强化学校教育主阵地作用,深化课程设计、课堂设计、作业设计和评价改革,是推动教学环节“双减”政策落实落地的有效途径。混合式教学的内涵与发展 自2000年起,混合式教学开始引起国内外学者的关注。
混合式教学模式是一种创新的教学方法,它巧妙地结合了传统课堂教学与在线学习资源的优势。这种模式充分利用了教师在课堂上对学生的指导作用,同时也赋予了学生更多自主学习的空间。具体来说,混合式教学模式不仅让教师能够更好地引导学生理解知识点,还能帮助教师及时发现并解决学生在学习过程中遇到的问题。
四种混合式学习模式包括:线上与线下的结合、以学习目标为导向的混合、学习与实践的结合以及学习与工作的融合。 线上与线下的结合:这一模式是最早的混合式学习概念,旨在结合电子学习与传统课堂教学。
高校相继推出混合式教学模式,究竟什么是混合式教学?
混合模式教学就是将线上和线下的教学模式相结合,让学生们在听课的时候能更好理解老师所讲的课程,也能让学生们学习的过程更有乐趣。线上+线下的教学模式。原来的传统教学模式,就是老师在上面讲学生们在下面听,唯一能让学生们直观的感受就是课本中的一些解释说明,有很多理解能力比较差的孩子,很难跟得上学习进度。
混合式教学模式是一种创新的教学方法,它巧妙地结合了传统课堂教学与在线学习资源的优势。这种模式充分利用了教师在课堂上对学生的指导作用,同时也赋予了学生更多自主学习的空间。具体来说,混合式教学模式不仅让教师能够更好地引导学生理解知识点,还能帮助教师及时发现并解决学生在学习过程中遇到的问题。
混合式教学是在线学习与线下学习的有机融合,它强调以学生为中心,切实注重实效,满足学生个性化需求。这种教学模式有利于强化学校教育主阵地作用,深化课程设计、课堂设计、作业设计和评价改革,是推动教学环节“双减”政策落实落地的有效途径。
混合式教学模式不单指混合式学习一个方面,也不是传统教学和网络教学的简单叠加。混合式教学,即将在线教学和传统教学的优势结合起来的一种“线上”+“线下”的教学。通过两种教学组织形式的有机结合,可以把学习者的学习由浅到深地引向深度学习。
混合式教学,即将在线教学和传统教学的优势结合起来的一种线上+线下的教学。通过两种教学组织形式的有机结合,可以把学习者的学习由浅到深地引向深度学习。
本文来自作者[qile888]投稿,不代表齐乐号立场,如若转载,请注明出处:https://qile888.cn/kepu/202509-11068.html
评论列表(3条)
我是齐乐号的签约作者“qile888”
本文概览:混合式教学的四种方式 1、翻转课堂:在这种方式下,学生在家观看视频等方式预习课程内容,在课堂上进行讨论和解决问题。这种方式将传统的教学方式进行了翻转,使得课堂时间用于深入学习和...
文章不错《混合式教学法(混合式教学法的缺点)》内容很有帮助